光线传媒 2025 年净利润预增超 4 倍,《哪吒 2》及 IP 运营贡献显著
2026-04-02 09:40:57来源:同花顺编辑:李川峰
扫一扫
分享文章到微信

扫一扫
关注豌豆财经网微信公众号
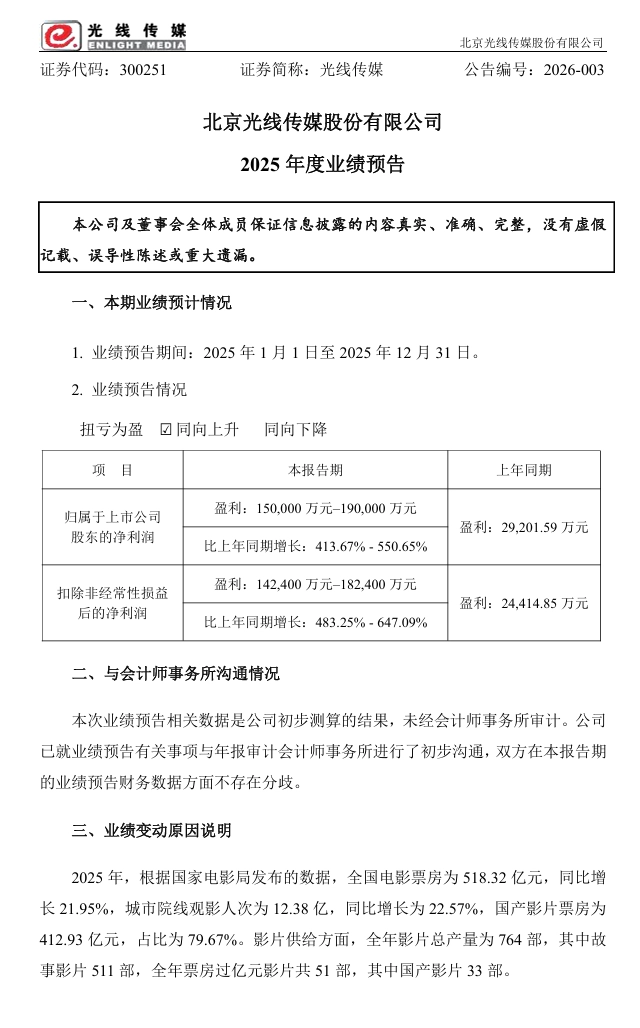
IT之家1月29日消息,光线传媒(300251)今日披露业绩预告,预计2025年净利润约15亿元—19亿元,同比增长413.67%—550.65%。

IT之家从报告获悉,2025年,光线传媒投资、发行、协助推广并计入本报告期票房的影片包括《哪吒之魔童闹海》《独一无二》《花漾少女杀人事件》《东极岛》《非人哉:限时玩家》《三国的星空第一部》《鬼灭之刃:无限城篇第一章猗窝座再袭》等,2024年上映并有部分票房结转到报告期的影片包括《小倩》。
同时,随着《哪吒之魔童闹海》的热映,公司的相关IP运营业务贡献了较多的收入和利润。2025年,公司电影及衍生业务收入及利润较上年同期均实现大幅提升。
公司向“IP的创造者和运营商”转型是一项系统性的长期战略,报告期内,公司围绕IP创造和运营进行了多维度的前期布局与能力建设,目前各项相关工作均在有序推进中,具体部署预计将在今年根据业务实际进展分步落地执行。
2026年,公司参投的电影《飞驰人生3》《惊蛰无声》《熊猫计划之部落奇遇记》将于大年初一上映;公司已储备的项目如《第十七条》《去你的岛》《三心两意》《女字旁》《小圆同学》《活色生香》《我的女朋友》《四十四个涩柿子》等影片预计也将于年内上映。
投稿邮箱:lukejiwang@163.com 详情访问豌豆财经网:http://www.wdyxw.com.cn
相关推荐
头条资讯
推荐资讯




















