摩尔线程拿下6.6亿元合同订单 标的为摩尔线程夸娥智算集群
2026-03-31 09:26:04来源:Techweb编辑:李川峰
扫一扫
分享文章到微信

扫一扫
关注豌豆财经网微信公众号
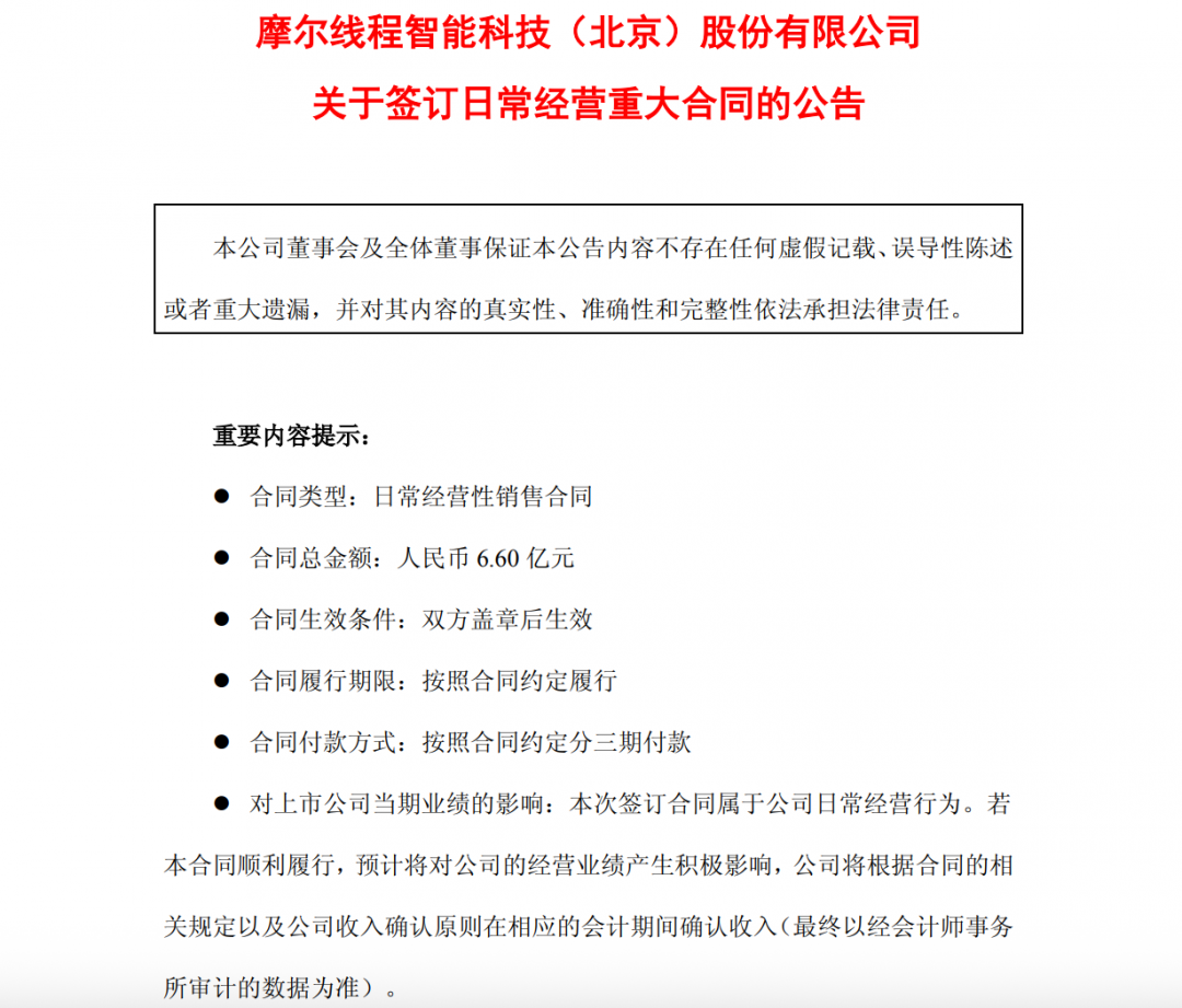
3月31日消息,摩尔线程在上交所发布公告称,于近日与某客户签订了产品销售协议,合同标的为摩尔线程夸娥(KUAE)智算集群,合同总金额为6.6亿元。

公告显示,本次签订合同属于公司日常经营行为。若本合同顺利履行,预计将对公司的经营业绩产生积极影响,公司将根据合同的相关规定以及公司收入确认原则在相应的会计期间确认收入。
公开信息显示,夸娥(KUAE)智算集群为系统级解决方案,可支持千卡、万卡乃至更大规模的集群。
业内人士表示,在国产算力需求持续增长的背景下,该集群的大规模商业化落地,不仅有望进一步夯实摩尔线程在智算基础设施领域的市场地位,也将强化其在国产GPU高性能训练场景中的竞争优势,为国内AI算力的规模化落地提供新的实践样本。
投稿邮箱:lukejiwang@163.com 详情访问豌豆财经网:http://www.wdyxw.com.cn
相关推荐
CounterPoint称苹果2025Q4拿下美国69%市场份额,iPho
2 月 3 日消息,Counterpoint Research 今天(2 月 3 日)发布研报指出,尽管面临宏观
互联网2026-02-03
头条资讯
推荐资讯





















