重大资产购买预案出炉!拟布局新能源业务
扫一扫
分享文章到微信

扫一扫
关注豌豆财经网微信公众号
12月15日晚,东方园林(002310)披露《重大资产购买预案》,公司控制的合伙企业拟以现金方式收购两家公司股权。
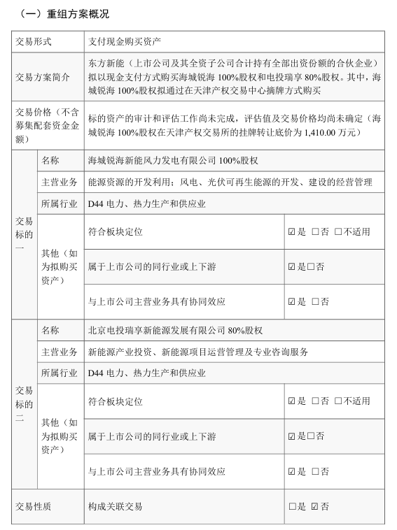
根据公告,东方新能(北京)企业管理中心(有限合伙)(上市公司及其全资子公司合计持有全部出资份额的合伙企业),拟支付现金购买北京电投瑞享新能源发展有限公司(简称“电投瑞享”)80%股权,拟通过参与公开挂牌竞购海城锐海新能风力发电有限公司(简称“海城锐海”)100%股权,本次交易预计构成重大资产重组。
公司表示,由于本次交易相关的审计、评估工作尚未完成,具体财务数据尚未确定,公司将在审计、评估等相关工作完成后再次召开董事会,并在本次交易的重组报告书中详细分析和披露本次交易对公司财务状况和盈利能力的具体影响。

数据显示,截至12月15日收盘,东方园林股价报2.44元/股,收盘涨幅为5.17%,市值为146亿元。
预计构成重大资产重组
根据东方园林12月15日晚间公告,东方新能拟以现金支付方式购买海城锐海100%股权和电投瑞享80%股权。其中,海城锐海100%股权拟通过在天津产权交易中心摘牌方式购买。
公告称,标的资产的审计和评估工作尚未完成,评估值及交易价格均尚未确定。其中,海城锐海100%股权在天津产权交易所的挂牌转让底价为1410万元。
天津产权交易中心已于2025年11月28日公告海城锐海100%股权挂牌转让信息,如海城锐海100%股权公司后续未竞拍成功,公司收购电投瑞享80%股权预计仍将构成重大资产重组,公司仍将按照重大资产重组的相关要求披露和实施对电投瑞享的收购。

公司称,本次交易将以现金方式支付交易对价,上市公司拟通过自有资金及自筹资金的方式筹集交易款项。本次交易不涉及发行股份,不会导致上市公司股权结构发生变化。
本次交易完成后,上市公司将获得标的公司的控制权,资产总额、经营业绩预计将进一步提升,业务发展潜力和抗风险能力也将进一步增强,符合上市公司全体股东的利益。
加快公司业务转型
海城锐海和电投瑞享所属行业均为电力、热力生产和供应业。
公告显示,海城锐海主营业务为能源资源的开发利用;风电、光伏可再生能源的开发、建设的经营管理。

电投瑞享主营业务为新能源产业投资、新能源项目运营管理及专业咨询服务。

根据东方园林2025年半年报,东方园林已转型为专注于新能源电站的开发、投资、建设及运营的企业,主要包括光伏发电、风力发电、水力发电、热电联运和储能,以及EPC、运维、电力交易等业务,形成丰富的新能源产业链结构。报告期内,公司通过积极收购新能源资产,全力拓展新能源项目的开发和运营。
2025年前三季度,东方园林共实现营业收入约为1.56亿元,同比下降77.18%;实现归属于上市公司股东的净利润亏损206.59万元,同比减亏。
东方园林在12月15日晚间公告中提到,本次交易前,上市公司于2024年完成司法重整并成功剥离传统生态环保业务。根据《北京东方园林环境股份有限公司重整计划》,上市公司拟实施新能源业务战略布局,开展集中式电站开发和运营、分布式能源项目开发和运营、新能源资源证券化运营。
通过本次交易,上市公司新增光伏电站、风电场的投资、开发、建设和运营等新能源业务,帮助上市公司按照《重整计划》持续推进新能源业务战略布局,加快公司业务转型,不断提高上市公司的盈利能力和抗风险能力。
投稿邮箱:lukejiwang@163.com 详情访问豌豆财经网:http://www.wdyxw.com.cn
头条资讯























