福田汽车2025年业绩暴增1551% 扣非净利领跑行业彰显高质量增长韧性
扫一扫
分享文章到微信

扫一扫
关注豌豆财经网微信公众号
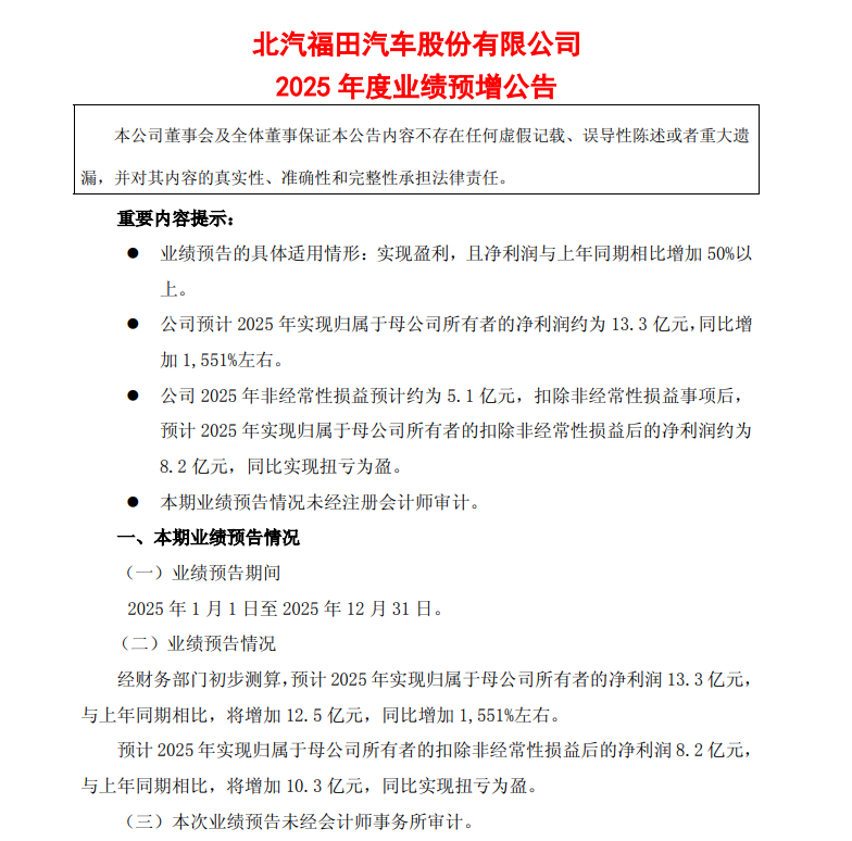
1月29日晚,北汽福田汽车(600166)股份有限公司(以下简称“福田汽车”)正式发布2025年度业绩预增公告。公告显示,公司2025年经营业绩实现跨越式增长,预计归属于母公司所有者的净利润约13.3亿元,同比激增1551%;扣除非经常性损益后,归属于母公司所有者的净利润约8.2亿元,交出了一份亮眼的年度答卷。这份业绩的爆发,得益于公司“全面国际化、全面新能源化、全面智能化”三大战略的深度落地,更是全年产品创新、技术突破、市场拓展与降本增效协同发力的必然结果。

01
业绩领跑行业
盈利质量大幅提升
据悉,2025年商用车行业受益于“以旧换新”等政策红利释放,整体呈现复苏态势,但多数主流企业仍处于微增稳增区间,部分企业未能实现扣非盈利。数据显示,同期主流商用车企业归母净利润同比增幅多集中在50%-300%之间,扣非后盈利规模普遍低于5亿元。相较之下,福田汽车1551%的净利增幅、8.2亿元的扣非净利规模,均远超行业平均水平,在头部企业中脱颖而出,成为2025年商用车行业最具增长活力的企业。
公告显示,福田汽车的业绩爆发源于盈利规模与盈利质量的双重提升。从盈利结构来看,公司2025年非经常性损益预计约5.1亿元,主要构成为政府补助,占归母净利润比例约38.3%,剩余61.7%的盈利均来自主营业务贡献,这意味着公司主营业务已形成稳定盈利能力,实现从“规模扩张”向“盈利提升”的根本性转变。而这一转变的背后,是公司全年65万辆总销量的稳健支撑,以及重卡、新能源、海外三大核心板块的爆发式增长,为盈利提升筑牢了根基。
02
结构优化破局
重卡、新能源与海外协同发力
2025年,福田汽车全年实现总销量65万辆,同比增长5.85%,高于行业整体约4%的增速,稳居行业销量榜首。其中,各核心板块表现亮眼,重卡板块全年销量达14.2万辆,同比实现103.6%的翻倍式增长,成为最强劲的增长极;轻卡业务持续稳健,全年销量超44.5万辆,份额稳居行业第一,形成“重卡强力拉升,轻卡稳健托底”的良好格局;新能源汽车销量达10.12万辆,同比激增87.21%,远超行业新能源商用车平均66.5%的增速,成为核心增长引擎;海外市场销量16.45万辆,同比增长7.27%,持续巩固海外领先地位,且海外市场产品均价较国内高出15%-20%,毛利率显著更高,进一步增厚盈利空间。
新产品加速上市是销量增长的重要支撑。2025年福田汽车进入新品“爆发期”,全年密集投放多款战略级产品,形成覆盖全场景、全技术路线的强大产品矩阵。其中,欧曼银河3基于银河智慧架构正向开发,实现油、电、混动多技术路线全场景应用;图雅诺X5兼容燃油、纯电、混动三大技术路线,打破传统VAN车型价值边界;启明星作为全球首个纯电轻卡专属平台产品,实现能耗、智能等六大维度颠覆性突破;卡文BEACON依托“可电可氢”正向研发专属平台,重塑豪华重卡新标杆。此外,祥菱V5、U7、风景T7等新品精准覆盖末端物流、县域运输等细分场景,有效提升了新产品销量贡献度。
新能源转型持续深化,成为业绩增长的核心动力。福田汽车坚定推进“全面新能源化”战略,明确“新能源30·50战略”,计划2030年新能源比重超过50%,2050年成为全球绿色交通生态领导者。2025年,公司坚持“纯电、氢能、混合动力”三线并举,自主研发的爱易科三电技术达到行业领先水平,其动力电池以远超国标3至7倍的强度通过极端工况测试,成为国内首个通过中汽研动力电池安全NESTA验证的商用车动力电池品牌。全年新能源产品覆盖全球45个国家和区域,在巴西推出拉美全系新能源产品规划,在泰国提供光伏充电与换电一体化解决方案,在马来、墨西哥等市场实现新能源公交车商业化运营。国内市场上,欧曼星翼氢燃料重卡在北京大兴交付100辆,400kWh纯电牵引车在河南新密达成150台战略,600kWh纯电牵引车在唐山达成150台合作,风景T7斩获纯电微卡市场千辆级最大订单,标志着福田新能源产品已经全面进入规模化商用阶段。同时,公司4月首次发布ESG报告,系统披露绿色发展实践,旗下欧曼银河5、祥菱Q等6款车型斩获碳足迹量化标识,实现重卡、轻卡、微卡全系列低碳产品认证覆盖。
海外属地化建设加速落地,全球化布局成效显著。福田汽车推进“全面国际化”战略,实施“GREEN3030战略”,计划2030年实现海外销量30万辆、新能源占比30%。2025年,公司海外布局从产品出口升级为本地化生产与运营,巴西工厂正式投产并实现首台本土化轻卡下线,全年完成第1200万辆整车下线,获得ISO 9001:2015国际质量管理体系认证;南非本地化组装厂实现首台AMT牵引车下线,成为首个在当地实现CKD本土化生产的中国商用车品牌;泰国工厂完成第2000辆重卡下线,持续深化东南亚市场布局。此外,公司与沙特政府及企业签署属地化工厂建设备忘录,向沙特集中交付1000辆校车,实现合作升级;向马达加斯加总统交付312台客车,向加纳交付150台牵引车,60台CNG客车驶入卡塔尔,纯电动环卫车打入拉丁美洲市场,客车首次进入利比亚,突破北非空白市场。截至2025年底,福田汽车已在海外建成32个智能制造基地、超1200家销售和服务网点,覆盖140余个国家和地区,连续15年领跑中国商用车出口。
相较于主流商用车企业,福田汽车的结构优势尤为明显。目前多数同行仍依赖传统燃油车型拉动增长,新能源销量占比多在10%-15%之间,海外销量占比不足20%且以散件出口为主。而福田汽车新能源销量占比接近16%,海外销量占比超25%,且通过巴西、泰国等属地化工厂落地,大幅提升海外业务盈利水平,构筑起差异化竞争壁垒。与此同时,营销与后市场创新成为新的利润增长点,公司推行营销业务6个“1+1”战略,开展“万里繁星”全球价值品鉴之旅、“百城快闪”等特色IP活动,其中“万里繁星”丝路线历时41天行驶6000公里,天路线行驶5000+公里,全面验证产品性能;“百城快闪”深入152座城市,精准触达民生场景。通过数字化客户管理体系,公司基盘客户达203万,线索转化率提升至18%,远超行业平均水平;依托“爱易科”生态品牌,提供全生命周期一站式服务,搭建全球一体化配件网络,海外服务半径控制在40公里以内,推出定制化金融租赁、货源对接等服务,有效弥补传统整车销售利润空间收窄压力。
此外,全价值链降本增效则进一步夯实了盈利基础。2025年,福田汽车系统推进管理架构“矩阵式”转型,建立扁平化组织架构,剥离非核心资产,聚焦商用车主业;生产、供应链等环节通过智能化改造、战略联盟合作、钢材期货套保等方式严控成本,年节省成本超1亿元,期间费用率同比下降,有效对冲原材料价格波动影响,与结构优化形成协同效应,共同推动公司盈利质量持续提升。
03
战略落地见效
三大战略引领高质量发展
据悉,福田汽车的高质量增长,核心得益于“全面国际化、全面新能源化、全面智能化”三大战略的深度落地,上述结构优化与创新降本举措,均是三大战略落地的具体体现。2025年前三季度,公司研发费用达13.79亿元,占营业收入的3.03%,这笔投入精准投向新能源、动力系统、轻量化、智能化四大核心领域,为战略落地提供了坚实的技术支撑。
在全面智能化战略落地方面,公司推动产品向“智能运营载体”转型,取得一系列突破性成果。自研的HWP高速公路领航系统,采用“BEV+OGM”感知大模型,辅助驾驶测试里程超200万公里,覆盖测试用例场景50多万条,与PCC预见性巡航系统融合后可降低约3%油耗;启明星、卡文BEACON等新品均搭载多项智能辅助驾驶功能,其中卡文BEACON支持22项辅助驾驶功能,欧辉智能巴士搭载多颗激光雷达与摄像头,实现全域感知,支持L2至L4级自动驾驶功能,采用双芯片冗余设计,可应对极端天气与复杂路况。此外,公司亮相2025世界智能网联汽车大会,携欧曼银河7、欧马可智蓝ES1等搭载全栈自研技术的产品参展,车联网系统接入车辆超281万辆,通过数据变现、智能运维等服务,延伸产品价值链条。
在三大战略协同推进下,福田汽车不仅实现了自身业绩的跨越式增长,更在行业内树立了转型标杆。公司全年圆满完成抗战胜利80周年纪念活动运输保障任务,图雅诺连续圆满完成神舟十九号、神舟二十号航天员护送任务,欧辉客车连续20年护航全国两会,承制的“天安门便民服务车”上线运营,以国典品质践行社会责任,彰显领军企业担当。
业内人士指出,福田汽车2025年的业绩爆发,是其战略转型的阶段性成果,更树立了商用车行业高质量发展的标杆。在行业从规模扩张向质量提升转型的关键节点,福田汽车以三大战略为引领,凭借技术自研、结构优化与精细化运营的协同发力,走出了差异化发展之路,为行业转型升级提供了宝贵借鉴。
展望未来,借力“以旧换新”政策红利、新能源商用车渗透率提升及海外市场拓展机遇,福田汽车将持续深化三大战略落地,巩固新能源与海外业务核心优势,聚焦产品迭代、技术创新与精细化管理,稳步推进全球化属地化布局,持续推进营销创新与全价值链降本增效、释放增长潜力,在向世界一流商用车企业迈进的同时,发挥标杆引领作用,以绿色化、智能化、全球化发展助力商用车行业高质量升级,书写民族商用车企业创新发展的新篇章。
投稿邮箱:lukejiwang@163.com 详情访问豌豆财经网:http://www.wdyxw.com.cn
头条资讯





















