400亿光伏龙头再抛千人股权激励 三年业绩考核净利近百亿元
扫一扫
分享文章到微信

扫一扫
关注豌豆财经网微信公众号
21世纪经济报道记者曹恩惠
时隔三年,光伏龙头天合光能(688599.SH)再次抛出涉及千人规模的股权激励。

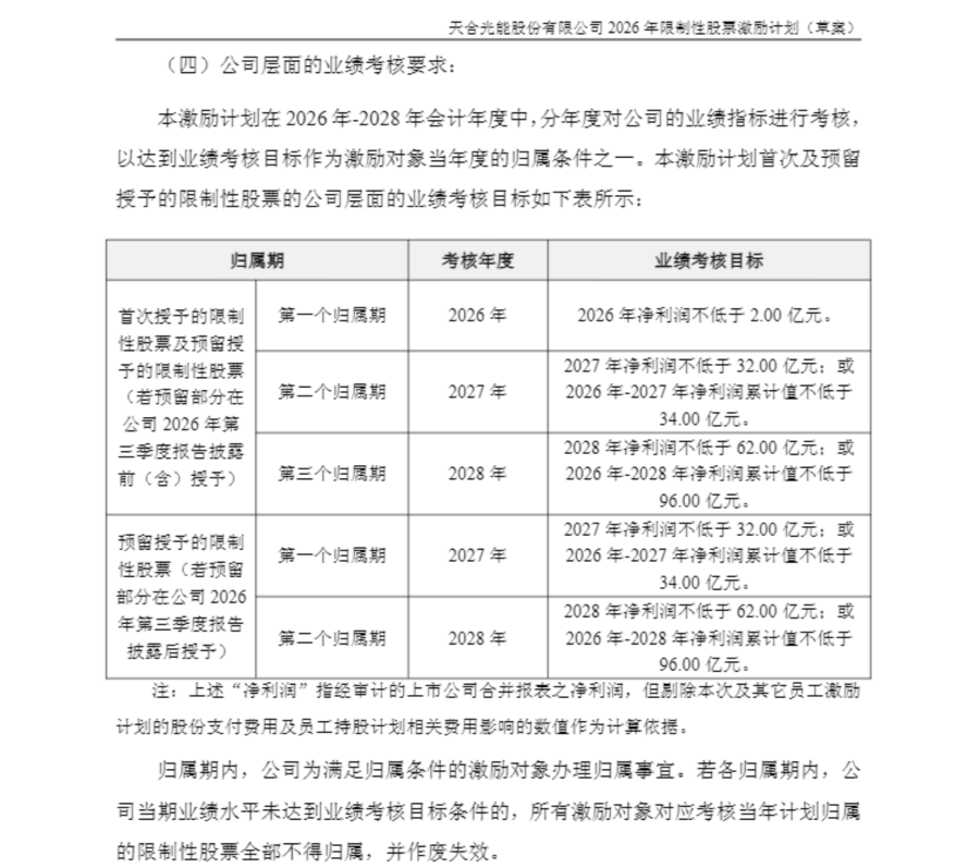
天合光能本次股权激励考核业绩要求 图片来源:公司公告
1月23日,天合光能发布公告推出《2026年限制性股票激励计划(草案)》(下称《计划》),拟授予激励对象2800.761万股限制性股票,约占当前公司股本总额的1.2%。公告显示,本次激励计划涉及的首次授予激励对象共计1299人,包括董事、高级管理人员,核心技术人员以及董事会认为需要激励的其他人员。
具体来看,天合光能董事长高纪凡、联席董事长高海纯、副董事长高纪庆位列激励对象名单中,三人合计获授的限制性股票数量为122.12万股,天合光能副总经理陈奕峰、副总经理吴森、职工代表董事朱文瑾、董事会秘书吴群四人合计获授的限制性股票数量为35.618万股,张映斌等四位核心技术人员合计获授14.909万股。另外2348.034万股股票,由董事会授予认为需要激励的其他人员,共计1288人。
21世纪经济报道记者注意到,近些年来,天合光能保持着每隔三年推出股权激励计划的节奏。2020年度以及2023年度,该公司分别向479人、1725人推出股权激励计划。
在2026年的《计划》中,天合光能提出了业绩考核目标——2026年至2028年累计净利润值不低于96亿元。其中,2026年、2027年、2028年净利润值分别不低于2亿元、32亿元、62亿元。
这意味着,2026年,天合光能管理层希望能够扭转亏损。
事实上,针对上一周期的股权激励计划,天合光能并未解锁股权激励限制条件,因其业绩考核目标尚未达成——2023年至2025年,该公司设定的目标净利润考核值分别为65亿元、100亿元、130亿元。
新的考核周期之下,天合光能所面临的扭亏压力并不小。
今年1月20日,天合光能发布业绩预告,其2025年度预计亏损65亿元至75亿元,较2024年度亏损金额有所扩大。
在公告中,天合光能表示:“报告期内,光伏行业仍面临阶段性供需失衡,产业链各环节开工率处于低位,市场竞争进一步加剧,叠加国际贸易保护政策持续影响,上半年光伏产品价格较去年同期普遍承压;尽管下半年光伏产品价格在行业反内卷工作推进下逐步提升,然而受硅料、银浆等关键原材料成本快速上涨的影响,公司组件业务全年盈利能力较上年同期有所下滑,2025年度公司经营业绩仍然亏损。”此外,该公司还进行了长期资产减值计提。
天合光能将储能以及其他多元化业务作为未来业绩增长的落脚点——“报告期内,公司积极把握储能行业发展机遇,储能业务海外市场出货量实现快速增长;公司拥有包括晶体硅电池(HJT等)、钙钛矿叠层电池、III-V族砷化镓多结电池等在内的多元化技术储备,未来积极将创新技术导入商业航天领域,开创市场化应用新场景。”
21世纪经济报道记者此前报道,在2025年第四季度,天合光能陆续公布了四份储能订单,业务布局已经遍布北美、欧洲、拉美、亚太地区,合作总量超过12GWh。另据公开信息显示,天合储能2025年出货目标为8-10GWh,该公司2026年出货量目标规划力争在2025年的基础上翻番,目标为15-16GWh。
在今年的一场调研活动中,天合光能亦透露了其布局太空光伏产品的情况。该公司介绍,其晶体硅产品与欧美头部航空航天企业已经有一些合作。“目前的商业合作主要针对钙钛矿和晶硅叠层等产品,面向卫星方面的客户。规划上主要锚定欧美头部客户、国内核心科研院所、国内商业航天企业三方面来推广。目前与各类客户均保持紧密的联系,同时已在进行供应链的相应建设。”
值得一提的是,新一期股权激励中的业绩考核目标引发了外界关注。
1月26日开盘前,天合光能紧急发布提示性公告:“本业绩考核指标仅为本次激励计划的考核依据,不构成公司对未来盈利能力及经营业绩的任何承诺。公司未来经营业绩的实现受到宏观经济周期、行业政策调整、市场竞争格局等多种因素的综合影响,存在一定的不确定性,可能导致实际经营成果与业绩考核指标存在差异。”
21世纪经济报道记者注意到,1月26日,天合光能股价收跌1.26%,最新市值483亿元。
投稿邮箱:lukejiwang@163.com 详情访问豌豆财经网:http://www.wdyxw.com.cn
头条资讯






















