中国卫星发布重要公告
扫一扫
分享文章到微信

扫一扫
关注豌豆财经网微信公众号
近期,商业航天概念在A股市场掀起热潮,相关个股股价大幅攀升,与此同时,多家核心上市公司密集发布风险提示公告,为这场市场狂欢敲响警钟。其中,中国东方红卫星股份有限公司(简称“中国卫星(600118)”)的风险提示尤为引人关注,值得投资者高度警惕。

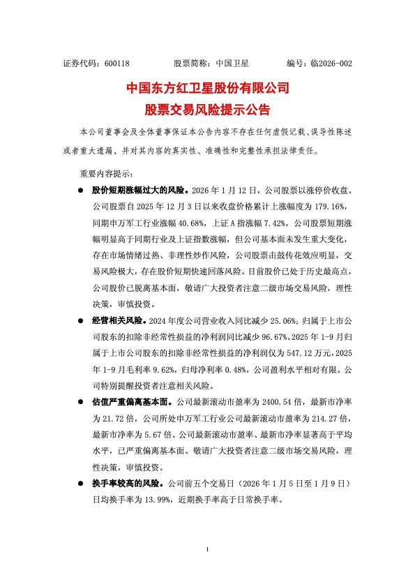
1月12日,中国卫星发布公告显示,公司股票当日以涨停价收盘,自2025年12月3日以来累计涨幅高达179.16%,远超同期申万军工行业40.68%、上证A指7.42%的涨幅。公告明确指出,公司基本面未发生重大变化,当前股价已处于历史最高点,脱离基本面支撑,市场情绪过热导致的非理性炒作特征显著,“击鼓传花”效应下交易风险极大,股价存在短期快速回落的可能,提醒广大投资者理性决策、审慎投资。
作为中国航天科技(000901)集团第五研究院控股的核心上市平台,中国卫星主营小卫星及微小卫星研制、卫星地面应用系统集成等航天高新技术业务,是商业航天领域的标杆企业。但其业绩基本面尚未出现突破性增长,近期股价的暴涨更多源于市场对商业航天赛道的乐观预期,而非公司自身盈利能力的实质性提升。
值得注意的是,并非只有中国卫星面临这一情况,航天环宇、中科星图等多家商业航天相关上市公司近期也纷纷发布股票交易风险提示公告或股价异动公告,折射出整个板块的估值泡沫风险。
此次商业航天板块的热度飙升,与一项行业重磅消息密切相关。1月11日,国际电信联盟(ITU)官网显示,我国于2025年12月25日至31日期间,正式提交了覆盖14个卫星星座、包含20.3万颗中低轨卫星的频率与轨道资源申请。这是我国迄今规模最大的一次国际频轨集中申报行动,被市场解读为我国大力推进商业航天发展(000547)的重要信号,成为点燃板块炒作热情的直接导火索。
不过,对于这一频轨申报行动,行业专家已及时给出理性解读。新华社1月11日刊发的文章中,相关专家明确表示,卫星频率轨道资源的国际协调、系统建设推进、市场需求变化等多重因素,都会导致相关公司后续实际部署的卫星规模、技术参数等出现动态优化调整,各界不应过度解读这一申报行为。
作为一个技术密集、资金密集、周期漫长的行业,其发展不可能一蹴而就,短期的频轨申报并不等同于长期的产业落地,更不能直接等同于相关企业的业绩增长。
从行业发展与投资逻辑的角度来看,商业航天无疑是未来航天产业的重要增长点,我国此次大规模频轨申报,本质上是为后续行业发展抢占战略资源。
但这并不意味着相关企业能在短期内兑现业绩,更不应该成为市场非理性炒作的借口。当前A股市场对商业航天板块的炒作,明显存在“预期先行过度”的问题,多数个股的估值已严重脱离基本面,违背了价值投资的核心逻辑。
此外,从行业发展的角度出发,过度的非理性炒作也不利于商业航天产业的健康发展。行业的成熟需要技术的持续突破、产业链的逐步完善和市场需求的稳步释放,需要企业沉下心来进行长期研发和投入,而短期的股价暴涨暴跌可能会扰乱企业的发展节奏,甚至引发行业内的恶性竞争。
投稿邮箱:lukejiwang@163.com 详情访问豌豆财经网:http://www.wdyxw.com.cn
头条资讯























