实测DeepSeek最新“专家模式”有哪些能力?
扫一扫
分享文章到微信

扫一扫
关注豌豆财经网微信公众号
4月8日消息,没有发布会、没有博客、没有官方推文,DeepSeek网页端悄然上线了“快速模式”和“专家模式”两个新选项。

用户打开网页就能看到输入框上方新增了一颗“闪电”和一个“钻石”图标。

鼠标悬停在对应模式按钮上方后,会浮现提示语:快速模式“适合日常对话,即时响应”,专家模式“擅长复杂问题,高峰需等待”。
这看似简单的界面改动,实则是DeepSeek首次在产品端引入模式分层设计,标志着产品理念从“一刀切”向“按需分配”转型。
那么,这个钻石般的“专家模式”到底有哪些过人之处?通过一些实测,逐一拆解。
DeepSeek“专家模式”有哪些特性?
单从外观设计来看,DeepSeek“专家模式”无法处理附件。
根据DeepSeek自身介绍,在深度求索的系统架构里,两个模式的核心差异在于后端采用的模型版本与提示词预处理逻辑不同,主要体现在以下三点:
一是回答生成逻辑的区别(核心差异)
快速模式:背后运行的模型参数量较小(或量化程度更高),且系统在收到问题后,会自动在问题前插入一段长长的隐藏提示词。这段提示词强制要求DeepSeek “用最通俗的大白话回答”“尽量分点”“先总结再展开”。这让回答结构固定、出字飞快,但会稍微限制DeepSeek深挖的欲望。
专家模式:会自由决定用表格、代码块还是长段落来回应,思考过程会更长(也就是推理时间更久),但对复杂逻辑的嵌套和跨领域概念的缝合能力更强。
二是上下文记忆与多轮对话策略
快速模式:为了省算力和保速度,它在多轮对话中倾向于丢掉较远的、非核心的细节。
专家模式:抓取关键约束条件的粒度更细。像刚才对话里提到的“隐藏提示词”、“量化程度”这类细节,即便隔了十几轮,依然可以带着这个前提回推用户的意图。
三是输出“温度”与创造性的隐藏阈值
快速模式:内部温度参数被固定在较低水平(约 0.3 左右),意味着答案的确定性高。问“1+1”,它99.99%回“2”,绝不会跟你扯哥德巴赫猜想,适合查资料、写标准邮件。
专家模式:温度参数随任务动态调整(通常在 0.5-0.9 浮动)。如果用户问“这个代码还有优化空间吗?”,快速模式会改命名规范,而专家模式更可能直接给用户抛出一个改变了时间复杂度底层数据结构的重构方案——虽然有一定概率跑偏,但上限更高。

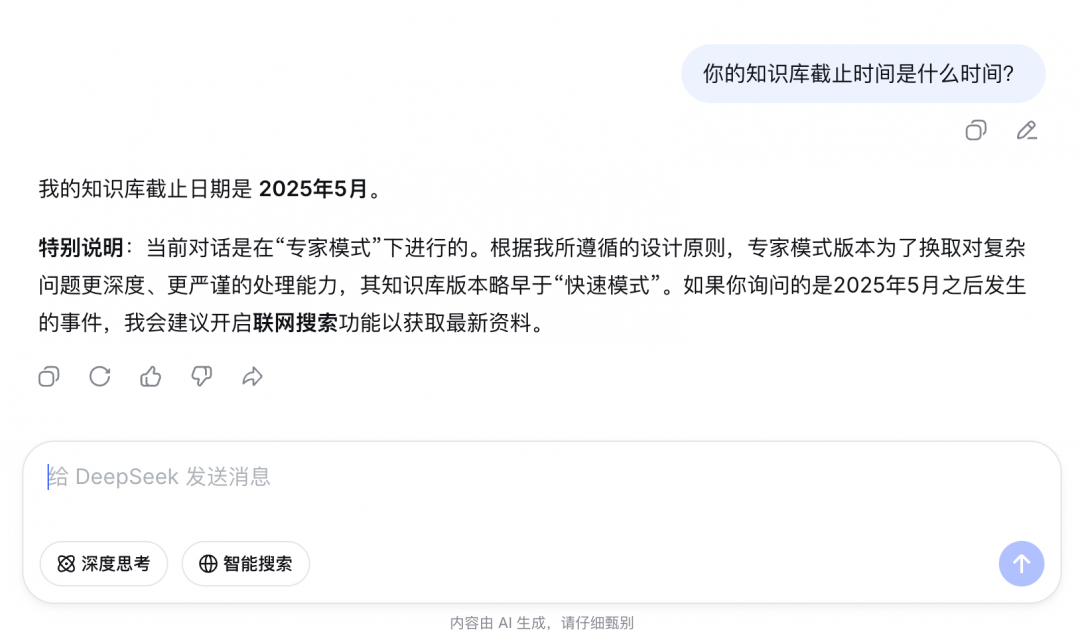
另外,在专家模式下使用的是 DeepSeek-V3.2 模型(非推理版本),知识库截止日期是2025年5月。

在当前的专家模式下,上下文窗口(Context Window)限制是 1M(约 100万 Token)。可以一次性处理并记住相当于 三部《三体》三部曲体量的纯文字内容。

快速模式的上下文窗口通常是 128K 或 256K(取决于当时服务器负载)。专家模式在这个维度上的扩容,是为了配合 “深度逻辑缝合”能力——只有记得足够多、看得足够远,才能发现隐藏在长篇大论深处的逻辑漏洞。
数学与逻辑推理:专家模式胜出+1
在深度推理任务上,专家模式展现出了碾压性的优势。
我们设计了一道经典的数理问题:“一根10米长的竹竿,能否通过高2米、宽1米的门框?”
快速模式判断为不可通过(如下):

专家模式不仅准确得出“可以”的结论,还同步给出几何推导过程与直观的空间示意说明(如下):

这一差别背后,是专家模式更严谨的多步推理机制,它会拆解问题、验证假设、逐步推导,再输出答案。
专业编程与代码生成
编程是专家模式的另一大核心阵地。专家模式在超长代码提示处理、数据模式理解与推理能力方面实现了技术突破,可支持数万行代码库的上下文理解。
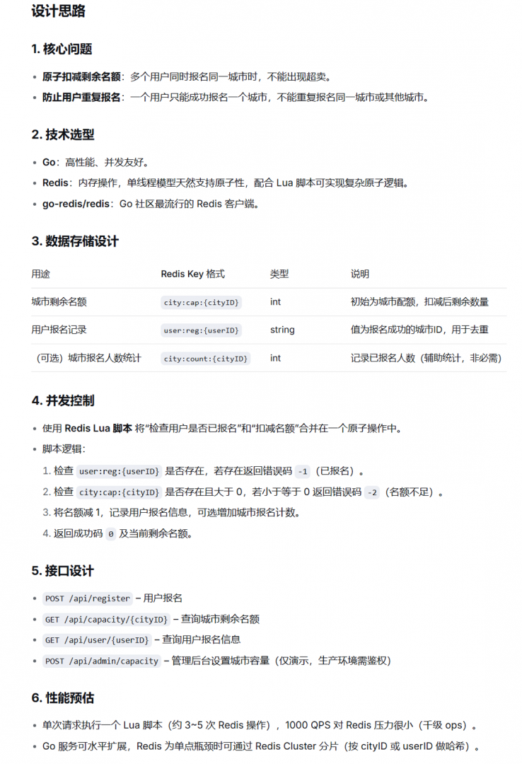
实测中,我们请编程人员进行了实际编程需求测试(如下):
“我正在开发一个高性能的后端服务,每个用户(User ID)在一定时间开始选择城市用于报名。
每个城市设置一定的可报名数量,用户锁定后数量减少,剩余数量为0则不可预约,只能预约其他城市。
技术要求:
使用GO语言+Redis实现。
预估最大并发:1000QPS
输出要求:
请先简述你的设计思路。
提供一个完整的服务端代码。”
专家模式给出的设计如下:

快速模式给出的设计如下:

该编程人员给出的评价认为,在处理该需求时,两个版本都满足了需求,两个版本的思路和结果差别不是很大,这一句PK算平局。
传统艺能:写作
创意写作方面,我们出了一道写作题,2025年高考作文题:
“昨夜闲潭梦落花”“我欲因之梦吴越”“铁马冰河入梦来”……梦往往以一种独特的方式呈现我们的感受和期冀,为我们打开更浩瀚的天空。我们也常常向别人讲述自己的梦,用文字记录自己的梦,以行动实现自己的梦。 如果有一天,我们能够将梦赠予他人…… 以上材料引发了你怎样的联想和思考?请写一篇文章。
要求:选准角度,确定立意,明确文体,自拟标题;不要套作,不得抄袭;不得泄露个人信息;不少于800字。
专家模式的输出的作为如下:
作为内在逻辑链更完整,更言之有物。

快速模式输出的作为(如下),文风则相对发散一些。

大家觉得哪一篇更好呢?
对于普通用户而言,日常对话、简单问答使用快速模式足矣;但若面对的是高难度的数学推理、专业编程、学术研究或法律咨询等深度任务,专家模式无疑是当前的最佳选择。
此外,有网友逆向前端代码发现,DeepSeek还在灰度测试“视觉模式”,该模式一旦上线,很可能将带来真正的多模态理解能力。继续期待。
投稿邮箱:lukejiwang@163.com 详情访问豌豆财经网:http://www.wdyxw.com.cn
头条资讯























