双星名人创始人汪海声明断绝父子关系
扫一扫
分享文章到微信

扫一扫
关注豌豆财经网微信公众号

2026年开年,一场横跨亲情与商业的决裂大戏在百年鞋企双星名人上演。
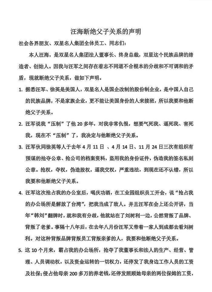
1月3日,84岁的集团创始人汪海发布公开声明,正式宣布与儿子汪军、儿媳徐英断绝父子及姻亲关系,历数对方“抢公章”“逼宫夺权”“经济封锁”等多项行为,直指二人“背叛品牌、背叛老爹”。

接近汪海的工作人员已证实声明真实性,这场持续近一年的家族内斗就此推向最高潮。
这场矛盾的根源,早已埋藏在2022年的一次股权变动中。彼时,由儿媳徐英控股80%(儿子汪军持股10%)的青岛星迈达工贸有限公司,通过增资方式获得双星名人56.96%的股份,一跃成为第一大股东。
尽管汪海仍保留着法定代表人、董事长兼总经理的职务,个人直接持股21.88%,但已彻底失去对公司的绝对控制权,为后续的权力争夺埋下核心隐患。
企查查信息显示,目前双星名人的受益所有人为徐英,汪军则担任公司监事,持股比例6.53%,家族成员的股权与职务布局已暗藏张力。
2025年5月,隐藏的矛盾首次公开化。汪海发布公开信,直指儿子汪军、儿媳徐英及孙子汪子栋存在“逼宫”行为——不仅曾限制其人身自由两小时威逼交出管理权,还纠集人员闯入办公室毁坏监控、殴打员工、抢夺钥匙与公章。
他还对未经自己同意的公司搬迁、人事任命等行为提出强烈质疑。彼时双星名人刚于4月29日搬离使用30余年的双星海富楼,迁入新建的名人海广场,汪军曾以新一届领导班子代表身份公开规划品牌未来,将搬迁定义为“破旧立新的开始”,这一举措在汪海看来,正是对方抢夺控制权的关键一步。
随着时间推移,双方的对抗从私下争执升级为公开舆论战,核心焦点直指“谁是合法代表”与“哪枚公章有效”。
2025年12月2日,徐英以“双星名人董事长”及控股股东青岛星迈达的名义发布《严正声明》,披露当年5月20日公司已通过董事会决议,免去汪海的董事长及法定代表人职务,选举自己接任,并指控汪海被免职后霸占营业执照拒不配合变更,还“私自刻制”新公章,强调其使用私章签署的文件均无效。
仅过6天,汪海便在报纸上刊登大篇幅声明强势反击,驳斥徐英的说法“完全违背事实”。
他抓住程序漏洞指出,5月20日的临时董事会召集程序严重违法,既未由时任董事长的自己主持,也未取得合法授权,因此决议无效。汪海明确表示“原公章一直由我妥善保管,并未遗失”,要求徐英三天内登报赔礼道歉,并退还被“非法占据”的公司档案、财务凭证等资料。
目前,汪海就该董事会决议向青岛市黄岛区人民法院提起的撤销之诉仍在审理中,法律层面的胜负将直接影响双方权力争夺的走向。
2026年1月的断绝关系声明,让这场家族内斗彻底突破商业范畴。
汪海在声明中列举11条理由,将“接班人国籍问题”置于首位——他披露汪军与徐英均为美国身份,强调双星名人是国企改制后的民族品牌,“绝不能让美国身份的人接班”,这成为他斩断亲情的底线理由。
除此之外,他还痛斥对方推行“去创始人化”:不仅禁止宣传中提及自己、拆除门头上的个人头像标识,还停用了登记在他名下的“红蓝两颗星”核心商标;经济上更是对其实施严密封锁,扣压工资存款、停发身边工作人员薪水,甚至连照顾其妻子的保姆工资也一并停发,导致他一度需要借钱维持生计,名下三套房产也被悄然过户至汪军名下。
面对亲情与权力的双重崩塌,汪海在声明中祭出“破局之举”:宣布彻底打破“血缘接班”传统,成立“双星名人品牌接班委员会”,推行“能人接班”和“职业经理人接班”制度,试图以制度性安排掌控品牌未来走向。
这场内斗的背后,是一家百年民族品牌的兴衰沉浮。双星名人的历史最早可追溯至1921年成立的维新织带厂,1956年被命名为“国营第九橡胶厂”,成为我国最早的国有制鞋企业。
1983年,汪海出任厂长后,带领企业打破国企旧体制,成为第一个主动进入市场卖鞋的品牌,仅用10年就打造出家喻户晓的“双星”品牌。
上世纪八九十年代,双星鞋类年销量突破3000万双,连续15年稳居全国第一,“穿上双星鞋,潇洒走世界”的口号传遍大江南北,1999年更是发展成为全国规模最大的制鞋企业,产品远销30多个国家和地区。
2002年,双星鞋服业务从青岛双星(000599)集团剥离,成立双星名人;2008年,青岛双星聚焦轮胎业务,两家公司彻底厘清业务边界,各自发展。
然而近年来,这家百年品牌逐渐风光不再。
在耐克、阿迪达斯等国际品牌与李宁、安踏等本土新兴品牌的双重挤压下,双星名人的市场份额持续萎缩,产品多集中于均价六七十元的下沉市场及老年鞋领域,影响力大不如前。
财务数据显示,其营业收入已连续多年下滑,2022年以7.2亿元位列中国橡胶工业百强胶鞋类第二位,2023年降至7亿元排名第三,2024年进一步跌至6.1亿元,排名滑落至第四位。
尽管公司尝试通过电商、直播、IP联名等方式重塑品牌,还提出优化供应链、深耕私域营销、培养数字化运营人才等转型举措,但内斗的持续发酵,让这场“破局重生”之路更显艰难。
目前,徐英一方虽在股权上占据优势,但汪海仍坚守法定代表人身份并诉诸法律,双方的控制权之争短期内难以落幕。
对于双星名人而言,这场家族内斗不仅消耗着企业的资源与声誉,更让这个承载着百年民族制鞋记忆的品牌未来充满变数——是在内耗中加速衰落,还是能通过后续的接班制度改革重获生机,仍需时间给出答案。
NEXT
投稿邮箱:lukejiwang@163.com 详情访问豌豆财经网:http://www.wdyxw.com.cn
头条资讯






















