吉利旗下威睿公司起诉欣旺达动力,因电芯质量问题索赔 23 亿
2026-01-15 17:37:55来源:同花顺编辑:李川峰
扫一扫
分享文章到微信

扫一扫
关注豌豆财经网微信公众号
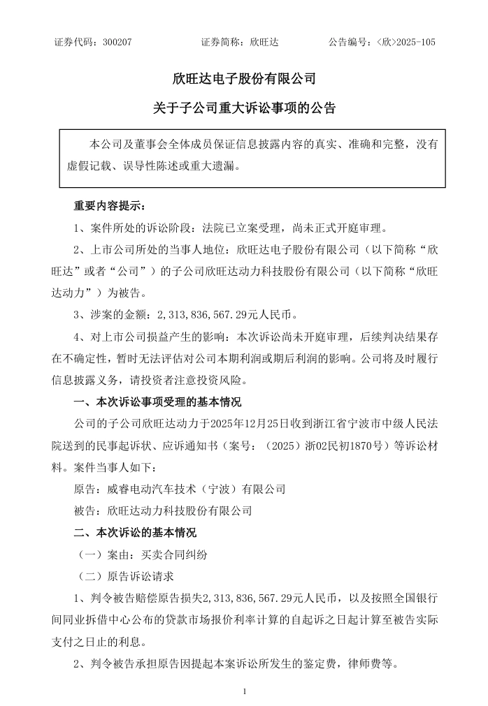
IT之家 12 月 26 日消息,欣旺达(300207)电子股份有限公司今日发布公告,公司的子公司欣旺达动力于 2025 年 12 月 25 日收到浙江省宁波市中级人民法院送到的民事起诉状、应诉通知书(案号:(2025)浙 02 民初 1870 号)等诉讼材料。
原告:威睿电动汽车技术(宁波)有限公司
被告:欣旺达动力科技股份有限公司
案由:买卖合同纠纷
原告以被告于 2021 年 6 月至 2023 年 12 月期间向原告交付的电芯存在质量问题并给原告造成损失为由,提起诉讼要求被告履行支付赔偿金等款项的义务。
原告诉讼请求:
判令被告赔偿原告损失 2,313,836,567.29 元人民币(23 亿元),以及按照全国银行间同业拆借中心公布的贷款市场报价利率计算的自起诉之日起计算至被告实际支付之日止的利息。
判令被告承担原告因提起本案诉讼所发生的鉴定费,律师费等。
本案全部诉讼费由被告承担。


IT之家从公开资料获悉,威睿公司创建于 2013 年,隶属于吉利控股集团,总部位于浙江宁波,是一家专业从事新能源汽车动力电池、电驱动系统、充电系统、储能系统的研发、制造、销售与售后服务的新能源科技公司。
投稿邮箱:lukejiwang@163.com 详情访问豌豆财经网:http://www.wdyxw.com.cn
相关推荐
头条资讯























