年报审计前夜,瑞康医药临时“开除”中兴财光华会计师事务所
扫一扫
分享文章到微信

扫一扫
关注豌豆财经网微信公众号
在年报审计启动前夕,瑞康医药(002589)紧急更换会计师事务所,此前携手共进两年的中兴财光华会计师事务所出局,这引发市场对其更换律所真实动机的质疑。双方均有“前科”:前者最近五年内数次因违规被监管警示,后者正被证监会立案调查、年内两度领罚。

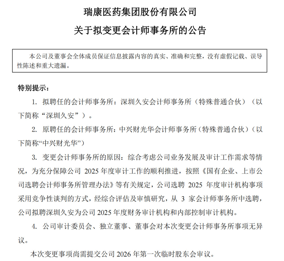
瑞康医药12月24日晚突发公告,宣布终止与中兴财光华会计师事务所的合作,改聘深圳久安承接2025年度审计业务。而按惯例,A股公司的年报审计基本于次年1月启动、4月底前完成。对于变更理由,公司在公告中仅含糊提到“综合考虑公司业务发展及审计工作需求”。
市场猜测此举或为规避审计风险,互动平台也有不少投资者追问“为何偏偏在审计启动前更换?”“是否因中兴财光华被立案影响审计独立性?”
最近五年,瑞康医药多次因违规被警示:2023年12月,山东证监局对其出具警示函,直指两大严重违规:一是2021年10月对关联方山东乐康金岳实业认缴4.6亿元增资,构成关联交易却未履行审议程序与信披义务;二是截至2023年5月,公司连续12个月累计5.84亿元诉讼、仲裁事项已达披露标准,却未及时公开。2020年8月,其因未按规定披露业绩预告被深交所通报批评;2018年又因未披露关联方资金往来收到山东证监局警示函。此外,公司还因10倍溢价的关联交易未详细披露定价依据,被市场质疑其中存在利益输送。
此外,上市公司高管层面:就在今年7月,瑞康医药的董事、董事会秘书及副总裁李喆被济南市济阳区监察委员会实施留置措施;实控人之子、副总裁韩春林随后辞职,彻底退出公司管理层。
在屡屡违规、管理层震荡的背景下,瑞康医药的经营数据出现显著下滑。2020年~2024年,瑞康医药的营收分别同比下滑22.84%、22.67%、41.54%、34.74%、0.85%,2025年前三季度同比下滑10.73%。净利润方面,2021年公司归母净利润为正但同比锐减近50%,同期扣非净利润为-2.29亿元;2022年~2024年公司的扣非净利润均为负,2025年前三季度归母净利润同比大幅下滑63%。
接棒的律所深圳久安成立于2001年,但直至2021年10月才经证监会和财政部备案,取得证券服务业务资格——也就是说这家律所至今只有四年执业经验,公开信息显示,其目前上市公司的客户数量只有4家。瑞康医药称此次变更律所的决定仍需提交2026年第一次临时股东大会审议。
这并非近期唯一与中兴财光华会计师事务所“分手”的上市公司。根据公告,近期汉邦高科(300449)、ST汇洲(002122)、珠海中富(000659)等至少30家A股公司叫停了与该律所的合作,其中仅12月13日当天就有13家上市公司集体公告。去年与该律所合作的上市公司超过80家,今年以来至少有31家公司宣布与其解约。
这场“解约潮”的起因是中兴财光华会计师事务所卷入了ST立方财务造假案。中国证监会披露的信息显示,ST立方在2021年~2023年累计虚增营收6.38亿元,涉嫌重大违法强制退市;而作为其连续9年审计机构,该律所因未识别造假并出具标准无保留意见,已被证监会同步立案调查。记者查阅公开信息还发现,去年8月,中兴财光华会计师事务所在实达集团(600734)鉴证业务中未勤勉尽责,出具了存在虚假记载的审核报告,因此被证监会行政处罚,涉及业务收入47万余元。
截至12月25日收盘,瑞康医药报3.44元/股,公司总市值51.76亿元。

投稿邮箱:lukejiwang@163.com 详情访问豌豆财经网:http://www.wdyxw.com.cn
头条资讯























