天普股份明起复牌 中昊芯英及其一致行动人将合计控制68.29%股份
2026-01-05 16:38:21来源:同花顺编辑:李川峰
扫一扫
分享文章到微信

扫一扫
关注豌豆财经网微信公众号
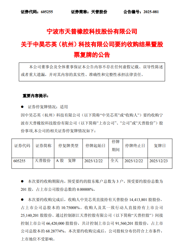
12月22日,天普股份(605255)(605255.SH)发布公告称,中昊芯英(杭州)科技有限公司要约收购期限届满,预受要约的股东账户总数为3户,预受要约股份总数为201股,占上市公司股份总数的0.00008%。收购完成后,收购人中昊芯英直接持有天普股份1441.38万股股份,占总股本的10.75008%。收购人及其一致行动人直接持有公司2514.02万股股份、通过控制浙江天普控股有限公司(简称“天普控股”)间接控制公司6642万股股份,共计控制上市公司9156.02万股股份,占公司总股本的68.28774%。公司股权分布仍符合上市条件,上市地位不受影响。公司股票自2025年12月23日起复牌。

投稿邮箱:lukejiwang@163.com 详情访问豌豆财经网:http://www.wdyxw.com.cn
相关推荐
头条资讯





















