复牌股价大涨!中金“三合一”预案公布,又一万亿级券商出炉
扫一扫
分享文章到微信

扫一扫
关注豌豆财经网微信公众号
以上内容由AI大模型生成,仅供参考
业内首个“三券商合并”——中金公司(601995)吸收合并东兴证券(601198)、信达证券(601059),方案正式出炉!
2025年12月17日晚间,中金公司(601995.SH、03908.HK)与东兴证券(601198.SH)、信达证券(601059.SH)同步披露重大资产重组预案,中金公司换股吸收合并两家公司迎来重大进展,并拟于12月18日复牌。
12月18日,中金公司、东兴证券A股复盘开盘涨停,信达证券股价涨6.8%。中金公司港股开盘涨逾7%。截至发稿前,中金公司A股股价涨超4%,信达证券涨超5%,东兴证券仍“一字”涨停。
涉及换股
中金公司预计新发行A股约30.96亿股
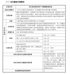
根据交易预案,本次交易定价以各方董事会决议公告日前20个交易日均价作为基准价格,吸收合并方中金公司作为存续主体,换股价格为36.91元/股,被吸收合并方东兴证券换股价格为16.14元/股,信达证券换股价格为19.15元/股。
根据上述价格,东兴证券、信达证券与中金公司A股的换股比例分别为1:0.4373与1:0.5188。东兴证券与信达证券全部A股参与换股,以此计算,中金公司预计将新发行A股约30.96亿股。
交易后,中金公司将承继及承接东兴证券、信达证券的全部资产、负债、业务、人员、合同、资质及其他一切权利与义务,东兴证券、信达证券将注销法人资格。
为保护中小投资者权益,中金公司A股及H股异议股东可行使收购请求权,东兴证券与信达证券的异议股东享有现金选择权。此外,包括中央汇金、中国东方、中国信达在内的主要股东已出具长期承诺,将其在本次交易中获得或原有的中金公司股份锁定36个月。
受访专家向南都·湾财社记者表示,本次中金公司吸收合并东兴证券、信达证券,是“汇金系”践行中央金融工作会议“培育一流投资银行”战略的核心举措同时,本次重组侧重的“优势互补、协同赋能”新模式,也将为证券行业高质量发展提供实践样本。合并后,中金公司资本运用效率有望提高。通过加强零售业务及资本金业务,使自身具备更强的抗周期能力,提升经营业绩的稳健性。
总资产将破万亿
业内:资本实力将显著增强
南都·湾财社此前报道,11月19日晚,中金公司发布关于筹划重大资产重组的停牌公告,正式宣布中金公司与东兴证券、信达证券正在筹划吸收合并事宜。彼时公告称,中金公司与东兴证券、信达证券签署《合作协议》,就本次重组作出若干原则性约定。本次重组及正式交易文件尚需三方提交三方各自董事会、股东会审议,并经有权监管机构批准后方可正式实施。
中金公司此次重磅重组背后,“汇金系”年内进行的金融机构调整的一系列操作,已预先做好了“铺垫”。
今年2月,财政部将三大金融资产管理公司(AMC)——中国信达、中国长城(000066)资产和中国东方的股权无偿划转至中央汇金。其中包括中国信达58%的股权、长城资产73.53%的股权、中国东方71.55%的股权。股权划转完成后,中央汇金公司取代财政部,成为三家AMC公司的控股股东。
随着控股权变更,三大AMC旗下的金融平台东兴证券、信达证券等也迎来实控人变更。6月6日,证监会发布公告称,东兴证券、信达证券等8家金融机构变更实际控制人申请文件已获核准,中央汇金成为其实际控制人。这意味着,中央汇金旗下重要金融王牌的中金公司,由此获得了吸收合并东兴证券、信达证券的条件。
南都·湾财社记者注意到,若上述重组顺利完成,其将成为中国券商行业历史上首次出现由三家券商一同整合的案例,或将对行业格局产生重要影响。从2025年三季报的数据来看,中金公司、东兴证券、信达证券三家总资产合计达到了10095.83亿元,成功突破万亿。
同时,在区域布局上,东兴证券、信达证券各有深耕。截至2024年末,东兴证券设有 92 家分支机构,重点布局福建区域;信达证券拥有104家分支机构,深耕辽宁市场。合并后,三家券商营业部合计数量将位居行业第三。
值得注意的是,此次合并发生在中国资本市场全面深化改革的关键时期。2023年中央金融工作会议明确提出“加快建设金融强国”的宏伟目标,2024年新“国九条”强调“支持头部机构通过并购重组提升核心竞争力”,监管层推动行业供给侧改革的决心坚定。在谋篇布局“十五五”战略机遇下,2025年12月的中央经济工作会议更明确提出要深入推进中小金融机构减量提质,以提升金融体系配置效率。中金公司此次吸收合并东兴证券、信达证券,或正是在金融行业“减量提质”大背景下所作出的关键决策。
市场观点指出,若后续进展顺利,预计中金公司营业收入将跻身行业前列,资本实力显著增强,综合竞争力与服务实体经济能力得以切实提升,加快实现打造“具有国际竞争力的一流投资银行”的战略目标。
投稿邮箱:lukejiwang@163.com 详情访问豌豆财经网:http://www.wdyxw.com.cn
头条资讯






















