拟重大资产重组!股价午后大幅拉升
扫一扫
分享文章到微信

扫一扫
关注豌豆财经网微信公众号
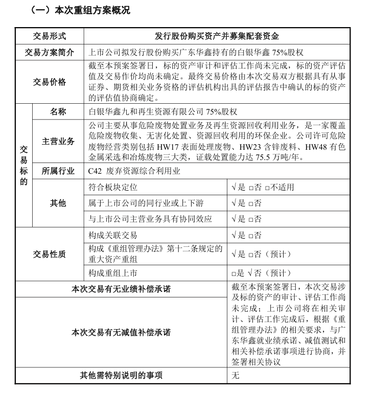
12月17日晚,凤形股份(002760)发布《发行股份购买资产并募集配套资金预案》,拟购买广东华鑫持有的白银华鑫九和再生资源有限公司75%股权。本次交易后,白银华鑫将成为公司的控股子公司,凤形股份将实现从传统金属制品产业向新兴绿色循环经济行业的转型升级。
公告显示,本次发行股份购买资产的交易对方为广东华鑫,系公司间接控股股东。因此,本次交易构成关联交易。截至该预案签署日,预计此次交易构成重大资产重组。

图片来源:公司公告
预计构成重大资产重组
根据公告,凤形股份拟发行股份购买广东华鑫持有的白银华鑫75%股权。同时,凤形股份拟向不超过35名特定投资者发行股份募集配套资金,募集配套资金总额不超过此次交易中以发行股份方式购买资产的交易价格的100%。
凤形股份表示,此次交易募集配套资金可用于标的资产项目建设、补充流动资金和偿还债务、支付本次并购交易中的中介机构费用等。募集资金具体用途及金额将在重组报告书中予以披露。
鉴于白银华鑫的审计和评估工作尚未完成,标的资产的评估值及交易作价尚未确定,根据公司及标的资产相关财务数据,此次交易预计构成重大资产重组。此次交易涉及发行股份购买资产,根据相关规定,本次交易需经深交所审核通过并经中国证监会同意注册后方可实施。
本次交易前,凤形股份直接控股股东为西部铟业,广东华鑫持有西部铟业100%股权,为凤形股份间接控股股东,实际控制人为徐茂华;本次交易完成后,凤形股份实际控制人仍为徐茂华。
加强业务协同
公告显示,白银华鑫主要从事危险废物处置业务及再生资源回收利用业务,是一家覆盖危险废物收集、无害化处置、资源回收利用的环保企业。公司许可危险废物经营类别包括HW17表面处理废物、HW23含锌废料、HW48有色金属采选和冶炼废物三大类,证载处置能力达75.5万吨/年。
此次交易前,凤形股份的主营业务为金属铸件领域的耐磨材料及产品研发、生产、销售和技术服务,广泛应用于矿山、冶炼、建材、发电等行业的物料研磨生产环节。
对于此次交易的目的,公告显示,凤形股份注入控股股东旗下优质资产,提高公司盈利能力以及核心竞争力。凤形股份转型升级具备紧迫性,亟需注入优质盈利资产。收购成功后,凤形股份将实现从传统金属制品产业向新兴绿色循环经济行业的转型升级,是公司摆脱当下发展局限的必要举措,亦是公司实现未来可持续发展的重要基础。凤形股份定位矿山整体解决方案,通过客户交叉开拓发掘业务机会。
本次交易后,白银华鑫将成为公司的控股子公司,进一步丰富上市公司对于矿山有色行业客户的服务领域,从上游的矿山采选到后端的危废处置,围绕有色金属采选、冶炼及资源回收利用的不同生产环节,发挥上市公司有色行业客户储备优势,建立新的业务增长点,加强业务协同,提高综合盈利能力。
根据凤形股份2025年三季报,前三季度,公司共实现营业收入约4.43亿元,同比增长1.57%;实现归母净利润约1708.76万元,同比增长19.64%。
同花顺(300033)数据显示,12月17日午后,凤形股份股价突然拉升大涨翻红,截至收盘,股价报21.78元/股,最新市值为23.52亿元。

图片来源:同花顺
投稿邮箱:lukejiwang@163.com 详情访问豌豆财经网:http://www.wdyxw.com.cn
头条资讯























